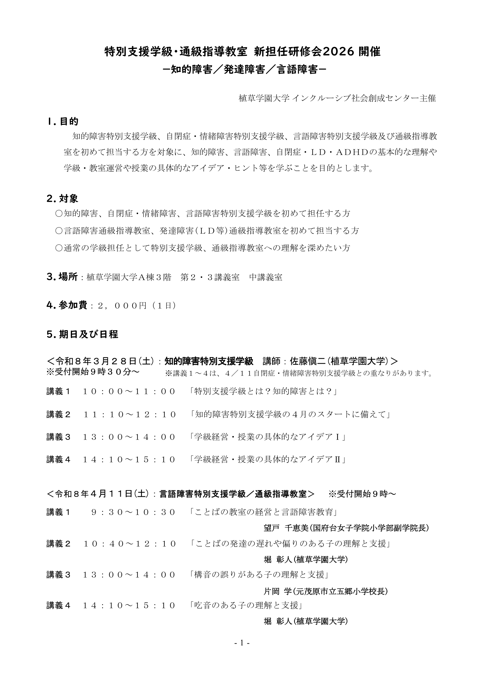
特別支援学級・通級指導教室 新担任研修会2026開催
2026.03.09(17時間前)
植草学園入試・広報課
特別支援学級・通級指導教室 新担任研修会2026 開催
-知的障害/発達障害/言語障害-
お申し込みはチラシのQRコードまたは、「こちら」から
画像をクリックするとPDFが表示されます。
![]() |
![]() |
トピックス
2026.03.09(17時間前)
植草学園入試・広報課
お申し込みはチラシのQRコードまたは、「こちら」から
画像をクリックするとPDFが表示されます。
![]() |
![]() |
植草学園SNS公式アカウント